首页 > 国际 >

全是假的!多位明星推荐的“澳洲优思益”“翻车”,旗舰店暂停营业,网友怒斥:太可恶了

收藏

全是假的!多位明星推荐的“澳洲优思益”“翻车”,旗舰店暂停营业,网友怒斥:太可恶了

极目新闻 极目新闻 2小时前

4月1日,央视曝光称,霸占电商平台销量榜首、多位明星推荐的网红保健品“澳洲优思益”号称澳洲原装进口,实为国内生产,其海外注册地竟是一家汽车维修站。


图片


极目新闻记者注意到,李若彤、明道、章小蕙等直播间曾推广优思益产品,而演员曾舜晞2024年曾为优思益普通食品代言,更在当年6月、9月,数次出席了该产品的直播活动。



优思益事件后,不少相关明星纷纷发声。4月1日,演员明道发布关于优思益品牌事件的公告说明,表示自己与团队已关注到关于“YouthIt优思益”的相关报道,“首先对支持我信任我而购买该品牌的消费者郑重道歉,我们会第一时间负责和解决。”


明道方面提到,将对通过明道直播间/橱窗下单的每一位消费者负责到底,确保每一位消费者的合法权益得到切实保障。而处理方式则是,相关消费者可自公告发布之日起30个工作日内联系直播小助理,其直播间会以“先行赔付"的形式向相关消费者予以退款处理,“预计将于相关订单信息核实后7个工作日内完成退款。”



明道方面也提到,接下来一个月,将重新审核所有已合作品牌,“未来也会用更严格的标准对待每一次的产品推荐,随时欢迎大家监督和指正。”


章小蕙方面的解决方案也跟明道基本相同,都是“先行赔付”。



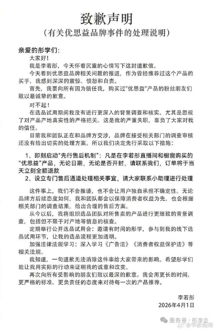
据中新经纬,4月1日,李若彤直播间官微“彤享会”发布致歉声明,“李若彤专属小助理”随后也在朋友圈发布该声明。该声明称:在选品试用期间我没有进行更深入的背景调查和核实。尤其是忽视了对产品产地真实性的严格把关。这是我的严重失职,辜负了大家对我的信任。


李若彤表示,即刻启动"先行售后机制":凡是在李若彤直播间和橱窗购买的"优思益"产品,无论日期,无论是否开封,请联系我们,订单将于当天立刻全额退款。


图片


而此前代言过产品的曾舜晞,微博也依然在宣传新剧,尚未就该事件发声。



网友评论


有消费者表示,已经吃了一段时间了。



还有网友提醒,要警惕保健品骗局。


本文为转载发布,仅代表原作者或原平台态度,不代表我方观点。澳洲印象仅提供信息发布平台,文章或有适当删改。对转载有异议和删稿要求的原著方,可联络 [email protected]

0 条评论
网友评论仅供其表达个人看法,并不表明网站立场

你需要登录后才能评论 登录

    推荐阅读