收藏突发! 澳洲官方连发警告: 谨慎前往这些国家! 多家中国航司公告免费退改
//前言//
全球旅行风险骤升,澳大利亚一口气将多国列入最新“提高警觉”名单;与此同时,中国多家航司紧急推出飞日本航线免费退改政策。
#01:
澳洲发布多条旅行警告,
这些多家都被列入名单
近日,澳大利亚政府更新了全球旅行警示,多个国家都上了“警告名单”,包括热门旅行目的地。

图片来源:Travel and tour world
澳洲最新发布旅行警告中,对包括古巴、巴西、印度尼西亚、沙特阿拉伯、法国、牙买加、哥伦比亚在内的多国发布“提高警觉”(Exercise a high degree of caution)的旅行建议。
受公共服务紧张、供应短缺、极端天气以及安全威胁等多重因素影响,这些国家的旅游风险显著上升。
古巴:供应紧缺与自然灾害双重压力
古巴经济长期面临严峻挑战,今年尤其突出。燃料、食品、饮用水等关键物资严重短缺,导致交通体系和政府基础服务频频中断,公共生活陷入高度不确定性。
澳洲政府明确指出,当地的燃油短缺极可能影响旅客的出行安排,包括长途交通、短途接驳乃至紧急服务。
此外,古巴每年6月至11月为飓风季节,强风暴与暴雨可能导致大面积洪涝,与基础服务短缺叠加后更易引发次生危机。古巴亦位于地震与海啸风险带,旅客应了解当地的紧急疏散路线与海啸警报信号。
尽管如此,古巴仍以其浓厚的历史文化与独特加勒比风情吸引着全球游客。但在当下环境下,旅客必须更加谨慎,随时关注当地官方信息与天气动态。
巴西:大型国际活动叠加治安问题
巴西在此次警示名单中仍保持“高度警觉”级别,特别是因为11月在贝伦举办的COP30全球气候大会。大会期间,圣保罗、里约等地也会举行相关延伸活动,使全国多地进入高强度安保状态。大型活动往往伴随交通管制、公共交通延误及临时封路,影响旅客行程安排。
治安问题依然是巴西旅行的最大隐忧。大城市内的持械抢劫、飞车抢夺、绑架等暴力犯罪时有发生,尤其在节庆活动,如狂欢节期间,盗抢事件更为频繁。
值得注意的是,巴西近年来亦出现饮料掺假(包括甲醇中毒)事件,警方提醒旅客不要接受来历不明的饮品,也不要让饮料离开视线。
巴西的自然风光与文化魅力无可替代,但旅客必须保持高度警惕,尽量避免夜间独行及前往偏僻区域。

图片来源:SBS
印尼:自然灾害频发与局部安全风险
印尼是澳大利亚最常见的旅游目的地之一,但近期面临明显的安全压力。除了长期存在的地震、海啸、火山喷发等地质风险,今年部分地区遭遇严重洪灾,包括巴厘岛和雅加达在内的城市出现大面积积水,中断交通、影响航班与景区运作。
澳政府特别提醒旅客关注巴布亚及南巴布亚省的安全形势。当地近年不时发生武装冲突、示威与暴力事件,外国旅客在这些地区的风险明显更高。
在旅游热点如巴厘岛,除了海滩暗流造成的溺水风险外,饮品被“下药”及含甲醇酒类导致中毒的情况亦不容忽视。旅客应避免前往无监管的酒吧或接受陌生人提供的饮料。
印尼依然是澳洲游客度假的首选,但在自然灾害与治安风险叠加下,行前准备与安全意识显得尤为重要。
沙特阿拉伯:恐袭风险与地区冲突影响
沙特阿拉伯的风险更多源自地区地缘局势。澳洲政府特别强调,沙特与也门边境30公里范围内为高危区域,当地武装冲突、导弹与无人机袭击事件仍不时发生,不适合旅客前往。
此外,中东地区的不稳定性也可能影响沙特境内的航班安排,一旦局势突然恶化,可能出现空域关闭、航班取消等突发事件。旅客务必保持通讯畅通,随时查看航空公司或官方通告。
值得注意的是,沙特境内禁止示威活动,参与非法集会将面临严厉处罚。旅客需严格遵守当地法律与宗教习俗,避免卷入可能的执法冲突。
法国:恐袭威胁与社会运动频繁
法国多年来一直处于较高的恐怖主义警戒状态,近年来的情况更趋严峻。当地国家恐袭警报级别维持在高位,公共场所如火车站、商场、大型活动场馆均可能成为潜在目标。
此外,法国频繁爆发的罢工与示威活动可能导致机场、火车站关闭或延误,公共交通严重瘫痪,一些城市甚至可能出现警民冲突。旅客如遇到大规模示威,应立即避开现场,避免拍摄警力执法,以减少不必要的风险。
法国仍是全球游客最爱的目的地之一,但在当前安全形势下,旅客须提高警惕,特别是在巴黎及热门景区周边注意防盗防抢。

图片来源:SBS
牙买加:飓风破坏后基础设施脆弱
牙买加正从五级飓风 Melissa 的破坏中逐步恢复。暴风雨引发严重洪水与风灾,导致道路、电力、通讯系统大范围受损,部分地区仍在抢修与恢复中。
旅客在此期间可能面临交通延误、景区关闭、供水供电不足等问题。澳政府提醒旅客提前与航空公司、酒店确认行程,并预留更多时间前往机场。
除自然灾害外,牙买加的暴力犯罪仍值得警惕。部分街区的帮派活动较为活跃,夜间独行和前往偏远海滩均存在风险。
哥伦比亚:武装冲突与疾病风险并存
哥伦比亚的安全风险主要源自武装组织活动。澳洲政府对部分省份发布“避免前往”警告,包括卡塔通博地区、考卡省以及与委内瑞拉和厄瓜多尔接壤的边境区域。当地武装派系活动频繁,爆炸、绑架、袭击等事件均可能影响外国游客。
大城市中虽已改善治安,但抢劫与枪支暴力仍时有发生,旅客应避免深夜外出、远离无人区。
此外,哥伦比亚部分地区存在黄热病疫情,旅客在入境前可能需要出示黄热病疫苗接种证明,否则可能影响后续前往其他国家的行程。
#02:
中国多家航司宣布,
这些机票免费退改
此外,中国多家航空公司也陆续发布了中国大陆飞往日本航线的退改政策。
根据航司公告,凡是在今年底前出发、且符合相应票务规则的旅客,可享受免费退款或首次免费改签的特殊安排。
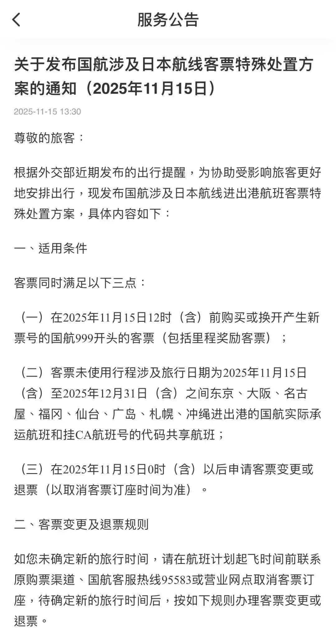
国航公告

南航公告

东航公告

厦航公告

川航公告

深航公告

海航公告

吉祥航空公告

春秋航空公告

最后
在全球局势多变、各国风险升高的当下,旅客须随时关注官方提醒,灵活调整行程。无论什么时候,安全都是第一位。
本文为转载发布,仅代表原作者或原平台态度,不代表我方观点。澳洲印象仅提供信息发布平台,文章或有适当删改。对转载有异议和删稿要求的原著方,可联络 [email protected]




















你需要登录后才能评论 登录