收藏紧急提醒!华人跨境汇款迎来最严新规,单笔超5000元就查!支付宝和微信也在列
各位华人请注意,以后跨境汇款要更加谨慎,建议准备好充足的材料,以证明自己的资金来源,以及汇款用途。
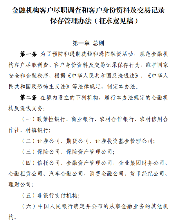
近日,一项跨境汇款新规引发广泛关注:中国人民银行联合国家金融监督管理总局、中国证监会发布《金融机构客户尽职调查和客户身份资料及交易记录保存管理办法(征求意见稿)》,拟将跨境汇款监管门槛从1万美元大幅下调至5000元人民币(或等值1000美元)。

也就是说,只要是 单笔≥5000元人民币的跨境汇款,金融机构必须核实客户身份,并完整传递汇款人信息 。
这个最新规定覆盖所有支付渠道,银行、支付宝、微信支付、预付卡机构等都需要执行。

这项管理办法一旦实施,华人们需要注意:首先这意味着,很多原本“小额”的汇款,现在也要走实名合规的流程。
其次,汇款时,金融机构要核对姓名、账号、住址等基本信息。如果在该机构没有开户,还得登记身份证号、联系方式等。
此外,境外来款如果信息不全,接收机构也应要求对方补齐。

不仅如此,客户身份信息与交易记录还需保存至少10年;还会传到境外银行,确保全链条可追踪。
即使金额未达门槛,只要金融机构怀疑存在洗钱风险时,也可以出手拦截交易 。

需要注意的是,这次新规首次明确将“非银行支付机构”纳入反洗钱监管体系,要求其履行与银行同等的义务。
这也意味着,通过支付宝“跨境汇款”或微信“微汇款”等渠道向境外转账,将会面临与银行相同的审核标准。
常规合规汇款(如学费、赡养费等)仍可正常办理。例如一次性汇出5万美元学费,只需准备好录取通知书、学费清单、关系证明及资金来源证明等材料,通常不会受到影响。
然而,以往常见的“拆分汇款”“亲友代付”等灰色操作将受到严格限制。若系统识别出多人频繁向同一境外账户小额汇款、夜间频繁转账等可疑模式,即便单笔金额低于5000元,也可能被拦截或要求补充材料。

实用建议
留学汇款:备注清晰用途(如“tuition payment + 学生姓名”),准备好学校录取通知书及学费账单。
赡养汇款:保持固定节奏、金额与账户,备好亲属关系证明。
医疗汇款:提供合同与账单扫描件,建议一次性付清,避免频繁小额转账。
如果用途是大额(留学学费),那就一次性汇5万澳元,提前准备好相关证明材料。
如果用途是生活费/日常消费,那可以分2-3次汇出(比如2万+2万+1 万),既避免一次性审查压力,又不至于手续费太多。
但是,千万别刻意拆成很多小额(比如10次5000澳元),容易被怀疑规避监管,反而麻烦。

此次调整旨在推动跨境汇款更加规范化、透明化,并与国际反洗钱标准接轨。只要资金来源合法、用途真实、材料齐全,绝大多数用户的正常汇款不会受到实质性影响。监管部门重点关注的是资金合规性与真实性,而非限制合法交易。
跨境转账时请务必确保个人信息与资金安全,选择正规渠道,避免通过非银行支付平台进行“擦边球”操作。合规转账受保护,违规操作将面临更高风险。
本文为转载发布,仅代表原作者或原平台态度,不代表我方观点。澳洲印象仅提供信息发布平台,文章或有适当删改。对转载有异议和删稿要求的原著方,可联络 [email protected]




















你需要登录后才能评论 登录