收藏突发闪崩!币圈超级乌龙指,交易所误发62万枚比特币,价值超400亿美元!最新回应:已追回99.7%
本周五,韩国加密货币交易所Bithumb误向用户发放了价值超过400亿美元的比特币。
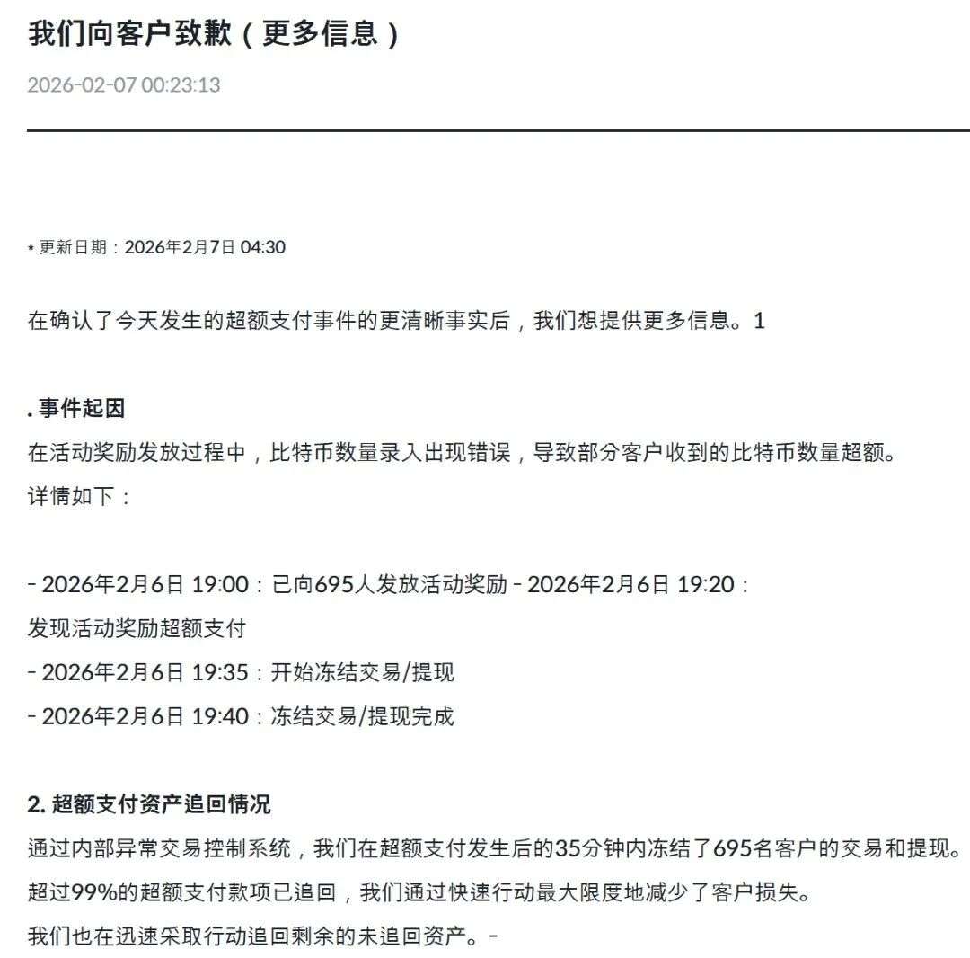
据媒体报道,Bithumb原计划向一项活动的获奖者发放62万韩元(约424美元),但一名员工在录入时把“韩元”错输成了“比特币”。该错误导致交易所在周五当地时间晚上7点向695名用户发放了62万枚比特币,获奖者实际收到的却是每人至少2000枚比特币。而收到比特币的用户,在看到后第一件事就是砸盘、变现、赶紧提走跑路。

图片来源:Bithumb
交易所称,这一问题在20分钟内就被发现。
Bithumb在声明中表示:“部分用户账户被错误发放了异常数量的比特币。由于其中一些账户开始卖出入账的比特币,比特币价格出现了短暂但剧烈的波动。”

交易所数据显示,周五晚间Bithumb平台上的比特币价格一度从约9829万韩元(约67188美元)短暂下挫17%,跌至8110万韩元(约55400美元)。交易量随之飙升。
Bithumb表示,其在晚上7:35开始暂停这些被入账账户的交易与提现,并在7:40彻底封锁相关操作。交易所称已追回99.7%的误发币量。
在发生错误发放后的35分钟内,该交易所已对受影响的695名客户采取了限制交易和提现的措施。
首席执行官李在元(Lee Jae-won)表示,在错误发生的短暂窗口期内被“迫使恐慌抛售”的部分客户,将获得其全部损失差额的补偿,并额外获得10%的奖金。
他在周六的声明中称:“我们对由此造成的混乱与不便表示最深切的歉意。我们深感责任重大,承认未能守住虚拟资产交易所的两大核心价值——稳定与诚信。”
截至周六下午4点,公司估算客户损失约为10亿韩元。Bithumb还表示,将动用公司资产弥补任何缺口,确保客户账户余额得到恢复。
包括韩国金融服务委员会(FSC)在内的韩国金融监管机构表示,此事件“暴露了虚拟资产的脆弱性与风险”。
监管机构在召开紧急会议后发布声明称,将对交易所内部控制体系以及其虚拟资产持有与运营情况进行审查;若在审查中发现异常,将对Bithumb及其他加密货币交易所启动现场检查。

图片来源:视觉中国
另据参考消息网,法新社2月5日报道,比特币价格一度跌破7万美元大关,这是自2024年11月特朗普当选美国总统后首次出现这种情况。此前美国大选结果曾推动该加密货币暴涨,如今却遭到投资者的冷遇。
英国IG集团分析师克里斯·博尚和阿克塞尔·鲁道夫指出,加密货币市场正经历“一场真正的崩盘”,且“资本外流正在加速”。
今年以来,加密货币持续走低。比特币价格较去年10月创下的创纪录高点12.6万美元下跌超过40%。预测平台Polymarket显示,比特币年内有82%的概率会跌至6.5万美元下方,跌破5.5万美元的概率也已升至约60%。分析认为,在这一轮大跌后,比特币的上涨动能、市场叙事以及“避险资产”的标签几乎同时瓦解。
以太币作为市值第二大的加密货币,也下跌7.91%至1956.75美元,回落至2025年5月以来的最低点。
Jefferies经济学家Mohit Kumar在一份报告中表示,软件和科技股、加密货币和贵金属的持仓都很重,投资者正在调整头寸。他表示,市场对加密货币矿商的担忧正在加剧,并担心如果价格继续下跌,可能会出现强制平仓。
知名投资者迈克尔·伯里警告称,比特币价格持续下跌可能“引发死亡螺旋,导致大规模价值崩溃”,比特币已被暴露为纯粹投机资产,远未达到黄金和其他贵金属那样的贬值贸易对冲。伯里曾因预测2008年金融危机而声名鹊起。

斯科特·贝森特。图片来源:视觉中国
美国财政部长斯科特·贝森特暗示,美国政府不会救助加密货币。此前,被问及美国财政部是否有权购买比特币或其他加密货币时,贝森特表示:“我没有权力这么做,作为美国金融稳定监督委员会(FSOC)主席,我也没有这个权力。”
英国加密货币投资公司研究部门负责人詹姆斯.巴特菲尔曾表示,7万美元是比特币价格的一个关键心理价位。如果不能守住这一整数关口,价格很可能进一步跌至6万美元至6.5万美元区间。
截至发稿,比特币价格已跌至69314美元/枚,CoinGlass数据显示,最近24小时,加密货币市场共有超11万人爆仓,爆仓总金额超4亿美元。

本文为转载发布,仅代表原作者或原平台态度,不代表我方观点。澳洲印象仅提供信息发布平台,文章或有适当删改。对转载有异议和删稿要求的原著方,可联络 [email protected]




















你需要登录后才能评论 登录