首页 > 澳洲 >

突然官宣!10年签后,中澳多个直飞航线开启!中国入境增重磅新规,这些不能带了...

收藏

突然官宣!10年签后,中澳多个直飞航线开启!中国入境增重磅新规,这些不能带了...

澳洲红领君 澳洲红领君 2024-12-09 12:52

随着中国与澳大利亚两国间交流日益紧密,政策变化成为关注的焦点。

澳大利亚近期推出的“常旅客签证”(Frequent Traveller Stream)政策,为中国公民提供最长达10年的签证便利,中国则相应提高了澳籍华人免签停留的时长,从原本的15天延长至30天。

而好消息还在继续!

多个中澳直飞航线开通执行!

近日,中国与澳大利亚之间的航空交流迎来利好消息:

吉祥航空宣布将开通上海至悉尼和墨尔本的直飞航线,而香港航空也将在2025年初恢复香港至昆士兰黄金海岸的直飞航线。此外还有更多航线全面重启或者新增...

这些航线的开通不仅为旅客提供了更便利的出行选择,还为中澳之间的文化、经济交流注入了新的活力。我们一个一个来看看。

吉祥航空:首次开通南半球航线

作为中国知名的民营航空公司,吉祥航空宣布将于2024年12月中旬首次开通飞往南半球的航线。这些航线将连接上海与澳大利亚的两大重要城市悉尼和墨尔本,为旅客提供高频次、舒适化的直飞服务。


航班安排与亮点

上海至悉尼航线

上海出港航班HO1669:17:10起飞,次日06:30抵达悉尼。

返程航班HO1670:08:30从悉尼起飞,当日16:00返回上海浦东机场。

开航时间:2024年12月16日


航班频率:每周四班(周一、三、五、日)


悉尼不仅是澳大利亚最具代表性的城市之一,也是全球游客心目中的梦想之地。这里有象征性的悉尼歌剧院、迷人的海港大桥和全球闻名的跨年烟火秀,让无数旅客向往不已。


上海至墨尔本航线

上海出港航班HO1655:17:30起飞,次日07:00抵达墨尔本。

返程航班HO1656:09:00从墨尔本起飞,当日16:10返回上海。

开航时间:2024年12月19日


航班频率:每周三班(周二、四、六)

墨尔本以其多元的文化氛围和丰富的自然景观著称,是艺术爱好者与自然爱好者的天堂。无论是探访弗林德斯街车站、欣赏街头艺术,还是自驾大洋路、造访菲利普岛,墨尔本及其周边地区都能带来令人难忘的体验。


吉祥航空此次将采用波音787梦想客机执飞,提供豪华全平躺商务舱和符合人体工学的经济舱座椅,让旅客在长途飞行中也能尽享舒适。机上设施包括触控式娱乐大屏、高速Wi-Fi和USB充电接口,充分满足现代旅客的多样化需求。


运营初期,吉祥航空还推出了一系列优惠服务:

上海至澳大利亚航班特价票;国内及日韩主要城市经由上海中转的联程票价优惠;留学生专属票价;额外托运行李额度等便民措施。


对于吉祥航空新航线的开通,墨尔本机场首席执行官Lorie Argus表示:“我们热烈欢迎吉祥航空的到来。新航线不仅增加了航班选择,也为中澳之间的人员交流和旅游业发展带来了巨大机遇。”

香港航空:黄金海岸航线重启

除了吉祥航空新增的两条航线外,香港航空也带来了好消息。公司宣布将于2025年1月17日起恢复香港至黄金海岸的直飞航线,为期五周。这条航线专为春节假期设计,为返乡和度假旅客提供了理想选择。


航班详情与安排:

航班将由A330宽体客机执飞,共提供约6000个座位。


每周四班(周一、三、五、日)从香港飞往黄金海岸;


每周四班(周一、二、四、六)从黄金海岸返回香港。

运营时间:2025年1月17日至2月15日

黄金海岸以其绵延的沙滩、丰富的主题公园和活力四射的冲浪文化闻名全球。这条航线的恢复不仅为旅客提供了更多元的出行选择,也有助于促进昆士兰旅游业的复苏和发展。


香港航空表示,黄金海岸航线的重启是其重返长途市场的重要一步。未来,公司还计划逐步恢复北美市场的航线,包括温哥华、多伦多、洛杉矶和西雅图,为乘客提供更多国际化、多元化的旅行选择。


澳大利亚一直是中国游客的热门目的地,而中国也是澳洲旅游业的重要市场来源。新航线的开通将吸引更多中国游客到访澳洲,促进当地旅游业的经济复苏。对于在澳洲生活的华人和留学生来说,春节期间返乡与家人团聚是非常重要的需求。直飞航线的增加为他们提供了更方便快捷的选择。

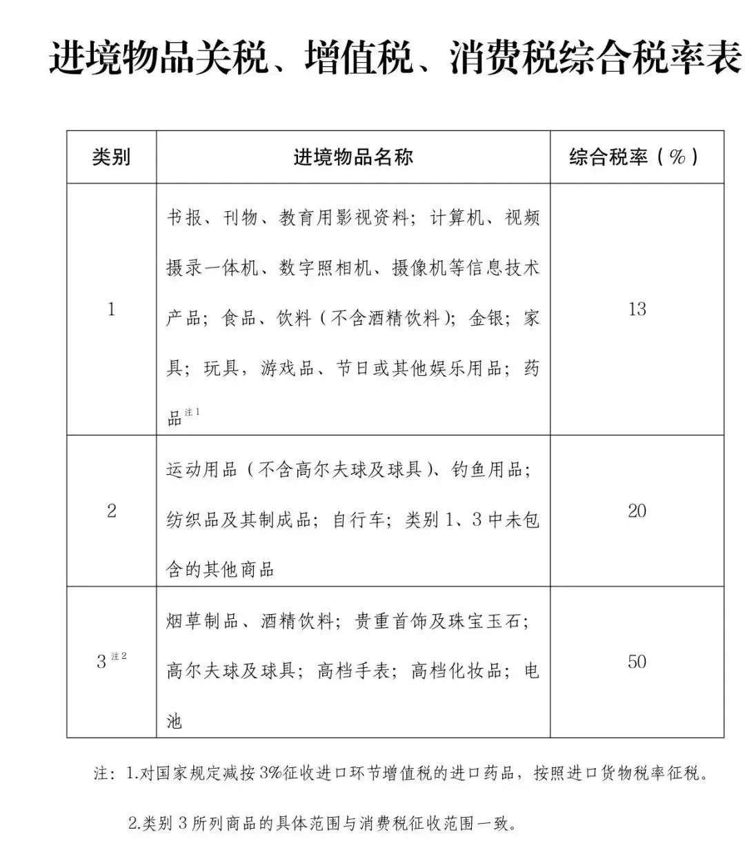
然而,与以上航班新增相伴的,是中国海关新发布的《进境物品关税、增值税、消费税征收办法》。该办法自12月1日起正式实施,具体针对入境旅客的携带物品种类、数量和税率进行了更详细的规范调整。

(图片来源:中华人民共和国财政部)

这一变化对经常往返中澳的华人提出了更高的合规要求。

中澳往来新政策:便利与合规并重

近几年来,中国与澳大利亚在经贸和人文交流方面持续加强。澳大利亚推出的“常旅客签证”政策,意在吸引更多中国游客、商务人士和留学生访问澳洲,而中国对免签停留期限的调整,则极大地方便了澳籍华人短期探亲、旅游等需求。


然而,在两国便利政策背景下,出入境的规范化管理成为了重点话题。

针对携带物品数量和税率的严格规定,无疑将影响许多回国旅客的准备工作。


尤其是经常为亲朋好友带礼物回国的旅客,更需要关注新规细节,避免触碰海关红线。

新规亮点:从烟酒到寄递物品的全面升级

此次中国海关新规对免税携带入境的物品数量做出了严格限制,特别是烟酒类商品。以下为具体内容:

烟草制品:


普通旅客:可免税携带香烟400支、雪茄20支或烟丝500克;电子烟烟具2个,电子烟烟弹或组合产品不超过6个,总烟液容量不得超过12毫升。

自港澳入境旅客:免税数量减半,仅允许携带香烟200支、雪茄10支或烟丝250克;电子烟烟具1个,电子烟烟弹或组合产品不超过3个,总烟液容量限制为6毫升。

频繁出入境人员(15日内多次进境):每日限携带香烟40支或雪茄2支,子烟烟弹或者烟弹与烟具组合销售的产品(包括一次性电子烟等)1个,合计烟液容量不得超过2毫升,且每日仅限一次。


酒精饮料:


普通旅客:允许免税携带不超过1.5升的12度以上酒精饮料。

自港澳入境旅客:酒精饮料上限为0.75升。

频繁出入境人员:完全禁止免税携带12度以上的酒精饮料。


未满十八周岁的未成年人,上述免税规定均不适用。


这些调整显然对烟酒类商品的携带提出了更高要求,也在一定程度上减少了免税携带商品对国内市场的冲击。

寄递渠道限值:扩大范围的利好

对于通过邮寄方式将礼物或个人物品送回中国的新规有利好消息。

寄递渠道物品的免税限值从原来的800元或1000元提升至2000元。这一调整为海外华人提供了更多的弹性空间,但需要注意的是,超出免税金额的物品将按照全额税率征税。


比如,高端商品如酒精饮料和奢侈品的综合税率为50%,这一规定对高价值礼品的携带和寄递将产生直接影响。


此外,旅客在出入境时,如携带的人民币金额不超过20000元或外币现钞等值于5000美元(含),无需向海关申报;若超出此限额,则需按照规定进行申报。

禁止携带入境的物品类别

为了保护中国的生态环境和国民健康,新规对禁止携带物品入境的种类做出了进一步明确,以下为具体限制内容:

动植物及其制品:


禁止濒危动植物及其制品入境,例如象牙、玳瑁、红珊瑚等,除非持有相关允许进出口的证明书,否则严禁携带;

未经检疫的动物遗传物质、鲜奶及乳制品、肉类及其制品、燕窝(罐装经商业无菌处理的除外)等均在禁止名单之列;


毒品与烈性药物:


禁止鸦片、海洛因、大麻及其他使人成瘾的物品携带入境;


生鲜食品与危险物品:


包括未加工的果蔬、蛋类及其制品,以及可能携带病菌的肉类或水产制品;

有碍人畜健康的、来自疫区的以及其它能传播疾病的食品、药品或其它物品;


武器与印刷品:


各类武器、仿真武器及爆炸物;

对中国政治、文化等有害的印刷品和多媒体内容(包括胶卷、照片、唱片、影片、录音带、录像带、激光视盘、计算机存储介质及其它物品);

伪造的货币及伪造的有价证券均不得携带入境。


具体来说,对于禁止携带或邮寄入境的动植物产品,中国海关做出了以下明确规定:

新鲜果蔬:包括新鲜的水果和蔬菜等;


烟叶:但不包括烟丝;


种子与苗木:以及其他具有繁殖能力的植物材料;

活体动物:涵盖所有哺乳动物、鸟类、鱼类、两栖类、爬行动物、昆虫和其他无脊椎动物,以及动物遗传物质。


需要特别说明的是,具有输出国或地区官方机构颁发的检疫证书和疫苗接种证明的犬猫宠物,每人限携带一只,可作为例外。


此外,禁止携带以下物品:


动物皮毛及其制品:包括油脂类、皮张、原毛、蹄(爪)、骨、牙、角及相关制品;


乳制品:涵盖生乳、巴氏杀菌乳、灭菌乳、调制乳、发酵乳以及奶油、黄油、奶酪、炼乳等动物源性乳制品;

肉类及其制品:无论是生肉还是熟肉(包括内脏及其制品);


水产品:禁止携带水生动物制品入境,但经干制、熟制或发酵后制成的食用酱汁类产品例外;

蛋类及其制品:如鲜蛋、皮蛋、咸蛋、蛋液、蛋壳及蛋黄酱等;

燕窝:未经商业无菌处理的燕窝禁止携带,但罐装且符合商业无菌处理的除外。


由此可以看出,动植物制品以及生鲜食品的入境管理非常严格。例如,如果您打算从澳洲带袋鼠肉回国与家人分享,这种行为是明确禁止的。遵守这些规定不仅是为了确保顺利通关,也有助于维护生态安全和公共健康。

政策变化的深层意义

平衡市场需求与国家利益


此次调整在满足个人需求与保护国家利益之间寻找平衡。烟酒类商品的限制,既避免了大量免税商品流入国内市场影响经济秩序,也在一定程度上规范了旅客消费行为。


加强生态保护


禁止携带濒危物种及未经检疫的动植物制品入境,体现了中国对全球生态保护的承诺。这一措施不仅保护了国内生态安全,还传递了对国际生态治理的责任感。

提高税收透明度


新规通过明确税率和限值,减少了入境携带物品的灰色地带,进一步规范了税收管理。这一举措不仅保护了消费者的合法权益,也强化了海关的执法力度。


华人旅客需注意的实用贴士

提前查阅清单:在回国之前,建议仔细查阅海关公布的具体物品清单,确保不携带禁止或限量物品。


申报有疑问的物品:如对物品的可携带性或税率存在疑问,可提前咨询中国海关或相关机构,以免入境时产生不必要的麻烦。



分批携带礼品:对于有长期探亲计划的旅客,可根据新规合理分配携带的物品数量,避免一次性超额携带。

结语

2024年是中澳交流史上具有里程碑意义的一年。两国不仅推出了多项便利政策,还通过更严格的出入境规定提升了人文交流的规范性。对于澳洲华人而言,这既是一个回国探亲、传递亲情的良好契机,也提出了新的合规要求。

随着两国关系的深化和旅客需求的增长,类似政策调整可能会持续优化。在此过程中,旅客需保持对政策动态的关注,合理规划行程,做到“心中有数、行程无忧”。

随着吉祥航空和香港航空的新航线逐步上线,中澳之间的空中连接将更加紧密。这些航线的开通不仅有助于满足当前的出行需求,也为未来的经济、文化合作奠定了坚实基础。一起期待更多好消息吧。

本文为转载发布,仅代表原作者或原平台态度,不代表我方观点。澳洲印象仅提供信息发布平台,文章或有适当删改。对转载有异议和删稿要求的原著方,可联络 [email protected]

0 条评论
网友评论仅供其表达个人看法,并不表明网站立场

你需要登录后才能评论 登录

    推荐阅读